|
个人信息Personal Information
教授
教师拼音名称:heruiwen
所在单位:自动化学院
性别:女
联系方式:rw_he@163.com
在职信息:在职
学科:电力系统及其自动化
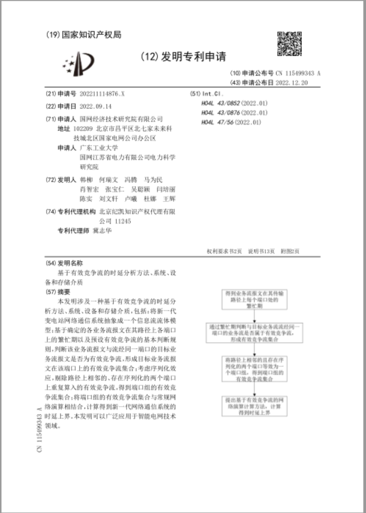
基于有效竞争流的时延分析方法、系统、设备和存储介质
点击次数:

发明设计人:韩柳,何瑞文,冯腾,马为民,肖智宏,张宝仁,吴聪颖,闫培丽,陈实,刘文轩,卢曦,杜娜,王辉
专利类型:发明
专利状态:授权专利
申请号:ZL2022 1 1114876X
授权号:CN 115499343 B
发明人数:13
是否职务专利:否
申请日期:2022-09-14
公开日期:2022-12-20
授权日期:2024-01-09

